What is SwiftyRx

Overview

SwiftyRx is a SaaS solution to manage the intake and frontend processing of prescriptions at high volumes (think tens of thousands of prescriptions per day) with a high degree of accuracy and quality. It is built using modern software architectures, and brings NLP and LLM technologies to the prescription processing world.

SwiftyRx is designed to be used by pharmacy hubs and virtual pharmacy operations that are responsible for receiving, pre-processing, and assessing prescriptions for correctness, benefits, formularies and other program specific items before transferring a prescription to a fulfillment pharmacy for dispensing.

SwiftyRx is flexible by design to support various business models. It is an API first based solution with a UI that can be deployed as a Web Application, Windows Desktop Application, Mac Desktop Application, iOS Tablet App, or Android Tablet App, depending on the target customer’s needs and preferences. It has a flexible workflow engine with prebuilt tasks that can be extended via simple Python based scripting.

Prescription Processing Flow

The following diagram shows the high level, happy path flow that a prescription goes through in SwiftyRx, and where interaction with the frontend portal, prescriber EMR and dispensing pharmacy Pharmacy Management System occur.

_static/images/high_level_prescription_processing_flow_2.png

Note that while this diagram primarily shows the states and flows for SwiftyRx, it also depicts the points at which communications occur with external systems such as the prescriber’s EMR, the front end portal, and the dispensing pharmacy’s Pharmacy Management System.

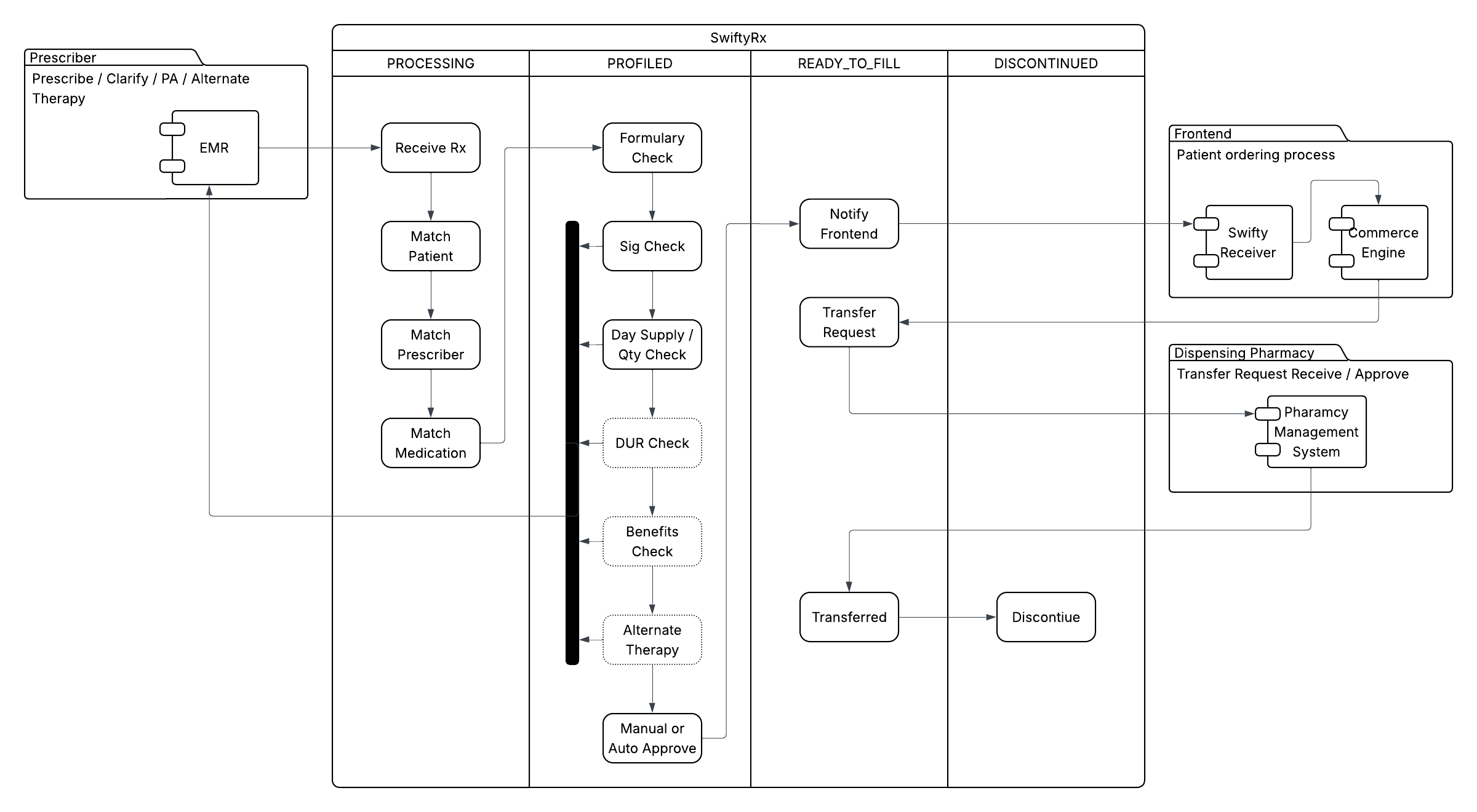
Prescription States And Sub-states

Within a given prescription state, there can be multiple sub-states that further clarify where it is in the overall flow within SwiftyRx. The following diagram shows these sub-states for each of the main states, with more detailed descriptions of each state afterwards.

_static/images/prescription_states_and_transitions.png

PATIENT_REGISTERED

The patient record in SwiftyRx is associated with a patient record in the primary front-end portal for the virtual pharmacy. An external identifier for the record in the front-end portal has been provided and stored within SwiftyRx.

PATIENT_NOT_REGISTERED

The patient record in SwiftyRx is not associated with a patient record in the primary front-end portal for the virtual pharmacy. This typically happens when a prescription is received (either through Surescripts, Fax or manual entry) before the patient has created an account in the front-end portal.

MEDICATION_MATCHED

SwiftyRx was able to match the prescribed medication to a known medication in its medication database. Matching is performed on NDC or RxNorm codes if they are provided. If they are not provided, then a text based approach using fuzzy matching is performed.

MEDICATION_NOT_MATCHED

SwiftyRx was not able to match the prescribed medication to a known medication in its medication database.

PRESCRIBER_MATCHED

SwiftyRx was able to match the prescriber to a known prescriber in its database. Matching is performed on NPI if available. If it is not provided, then a text based approach using fuzzy matching is performed.

PRESCRIBER_NOT_MATCHED

SwiftyRx was not able to match the prescriber to a known prescriber in its database.

ON_FORMULARY

SwiftyRx uses an expanded definition of the traditional formulary concept to include the notion of a medication being available for ordering and dispensing by a virtual pharmacy. SwiftyRx has the ability to manage multiple named formularies for a virtual pharmacy to determine what is available for ordering ans subsequent dispensing. This state means the prescribed medication is considered available for ordering and dispensing for the virtual pharmacy.

NOT_ON_FORMULARY

SwiftyRx determined that the prescribed medication is not on one of the named formularies for the virtual pharmacy.

UNDER_REVIEW

The prescription is currently under review, which can include a manual review by a pharmacist, an open clarification request to the prescriber, or an open PA request to an insurance provider.

NOT_UNDER_REVIEW

The prescription is not currently under review and is waiting for PV0 to be performed.

PV0

PV0™ is a SwiftyRx specific term. It is not a standard pharmacist verification term like PV1 or PV2, but is related. We created the term PV0™ to indicate that an initial prescription review has been performed (instructions, days supply, quantity at a minimum, with potential additional checks for DUR, benefits and alternate therapies). However, PV0™ is not considered to be a legal replacement for PV1, but it is intended to move most of this costly checking further upstream before it gets to the final dispensing pharmacy. The dispensing pharmacy is still legally required to perform a PV1. Our goal is to send highly accurate and properly clarified prescriptions to the dispensing pharmacy so that PV1 for them is much simpler and should require few to no additional clarifications or fixes to the prescription.

PV0 can be performed automatically if so enabled, or manually by a pharmacist.

TRANSFERRING

A transfer request out of SwiftyRx (and thus the virtual pharmacy) has been requested for the prescription and is processing.

TRANSFERRED

The prescription has been successfully been transferred out of SwiftyRx to the dispensing pharmacy.

CANCELLED

The prescription has been cancelled within SwiftyRx. This occurs when a prescriber submits a cancellation request either outright or if the prescriber responds to a clarification request with a new prescription. In this latter case, the original prescription should be cancelled explicitly by the prescriber, or implicitly by SwiftyRx.

EXPIRED

The prescription was previously active in SwiftyRx, but hit its expiration before being transferred out for dispensing.

OUT_OF_FILLS

The prescription has been fully dispensed. This sub-state can only be reached if SwiftyRx is receiving fill notifications from the dispensing pharmacy.

DUPLICATE

The prescription was determined to be a duplicate of an existing active prescription. This state can occur if a prescriber sends the same prescription multiple times in rapid succession to SwiftyRx, or if a prescriber responds to a clarification request with a new prescription version a clarification of the original prescription.

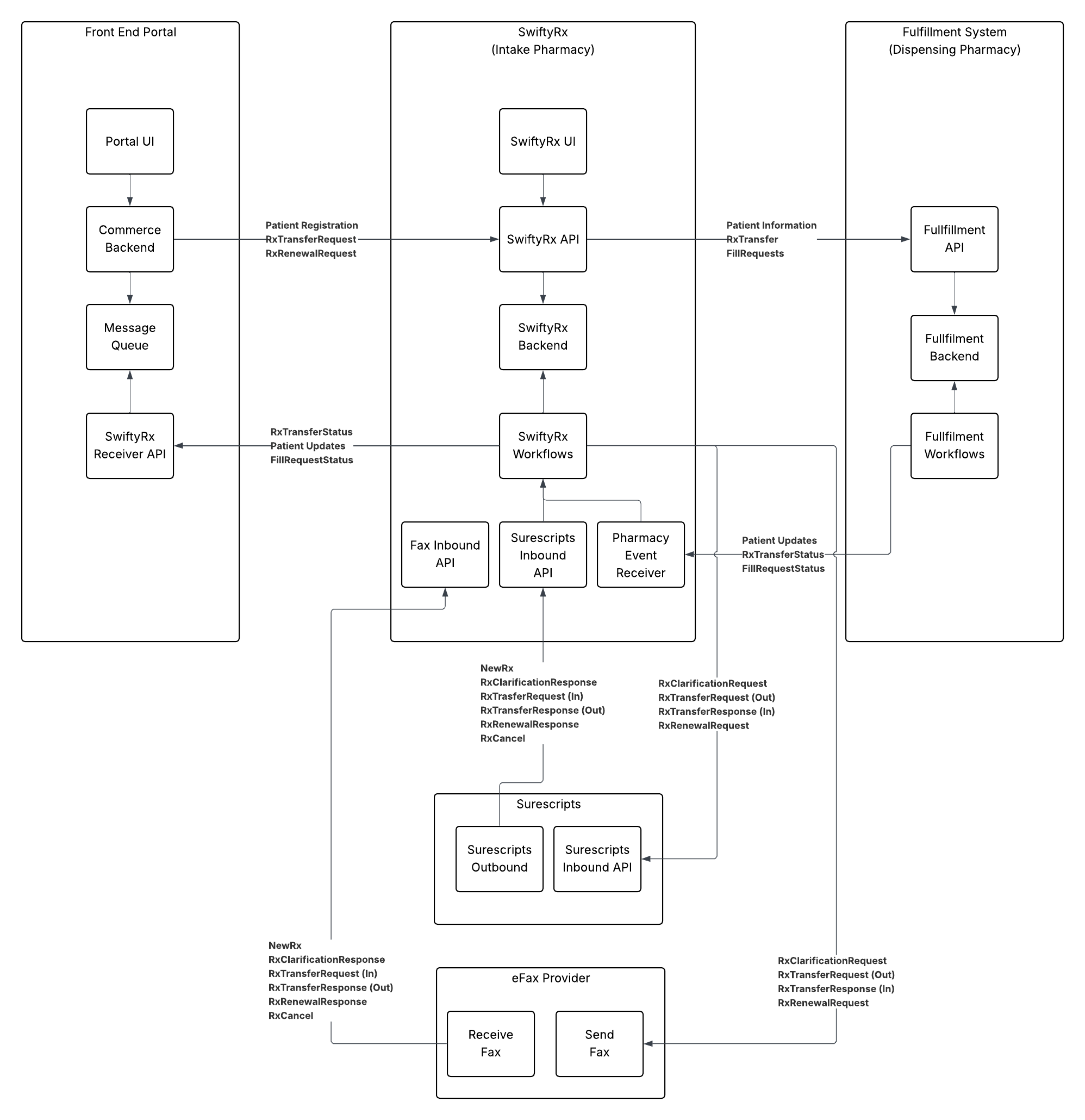
System Interaction Diagram

SwiftyRx is meant to interact with other systems in the prescription pharmacy ecosystem. Most notably, a frontend patient prescription portal that is responsible for patient registration and the commerce functions of prescription procurement, and backend pharmacies that will do dispensing.

SwiftyRx integrates with Surescripts for electronic prescription communications and fax services like Faxage for fax based communications.

_static/images/high_level_system_interaction.png